集團新聞
關于嶺峰國際花園(小三期)房地產項目環保竣工驗收的公示發布時間:
珠海市華策集團有限公司(以下簡稱“華策集團”)下屬子公司—珠海市西海房地產投資有限公司開發的嶺峰國際花園(小三期)房地產項目現已竣工,現將嶺峰國際花園(小三期)項目環保竣工驗收報告內容在華策集團官網進行公示。
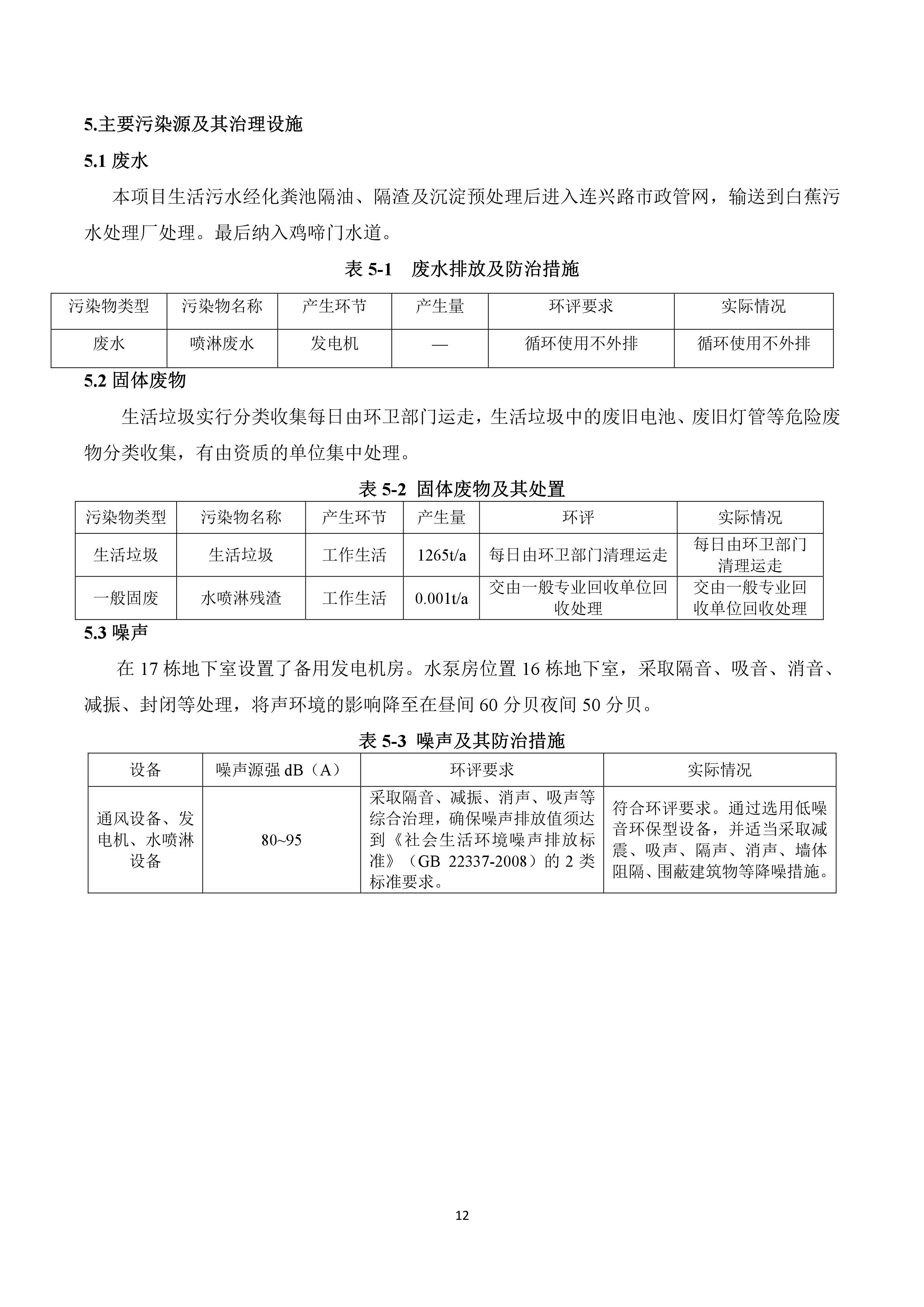
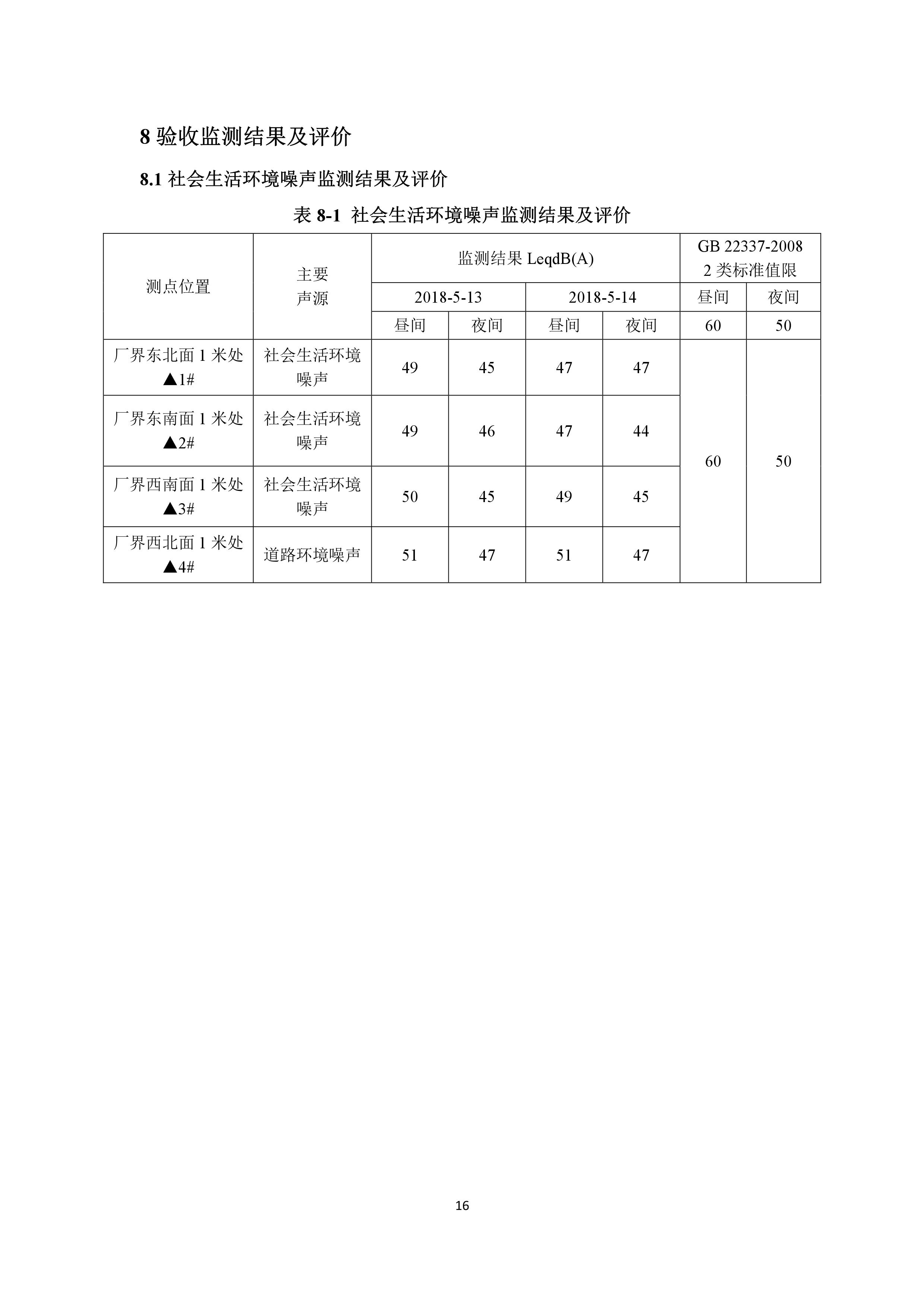
詳細公示內容可見以下圖片信息:



















珠海市華策集團有限公司
二〇一八年八月十日


珠海市華策集團有限公司(以下簡稱“華策集團”)下屬子公司—珠海市西海房地產投資有限公司開發的嶺峰國際花園(小三期)房地產項目現已竣工,現將嶺峰國際花園(小三期)項目環保竣工驗收報告內容在華策集團官網進行公示。
詳細公示內容可見以下圖片信息:



















珠海市華策集團有限公司
二〇一八年八月十日